电子商务物流李淑华, 朱鼎勋, 主编课后习题答案解析

2024年12月30日 17:27
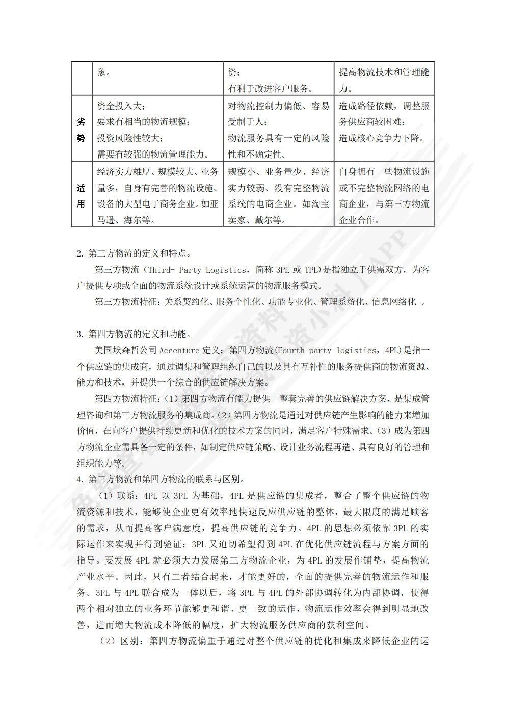
514浏览
电子商务物流
电子商务物流
主 编: 李淑华, 朱鼎勋, 主编
ISBN: 9787300275871
出版社: 中国人民大学出版社
上传者: -万神宠爱.🍑
《电子商务物流》是一门综合性很强的课程,主要涵盖了电子商务、物流管理等多个领域的知识。教材内容丰富,包括理论讲解、案例分析、实际操作等环节。通过学习这门课程,我们可以全面了解电子商务物流的各个环节,为未来的工作打下坚实的基础。
在《电子商务物流》的学习中,我遇到了一些困难。首先,教材内容繁多,涉及到电子商务、物流等多个领域,对于没有相关基础的我来说有些吃力。其次,教材中的一些概念和理论比较抽象,难以理解。最后,我意识到学习这门课程需要结合实际,但在实际操作中遇到了一些困难。为了更好地学习这门课程,我希望得到一些学习资料、学习方法和学习经验的帮助。
我打算通过以下方式来学习《电子商务物流》:首先,我会查阅相关书籍和资料,对教材中的概念和理论进行深入理解。其次,我会结合实际,通过案例分析和实际操作来巩固所学知识。最后,我会向老师和同学请教,分享学习经验和心得,共同进步。此外,如果有相关的网络课程或者讲座,我也会积极参加,拓宽自己的视野。
详情资料
电子商务物流
电子商务物流
电子商务物流
电子商务物流
电子商务物流
电子商务物流
为了给您更好的查看体验,请下载资小料APP免费查看余下资料
更新于 2024年12月30日 17:27
本书资料由用户-万神宠爱.🍑上传,如有侵权请联系平台客服删除。