从Java到Web程序设计教程李伟林, 主编课后习题答案解析

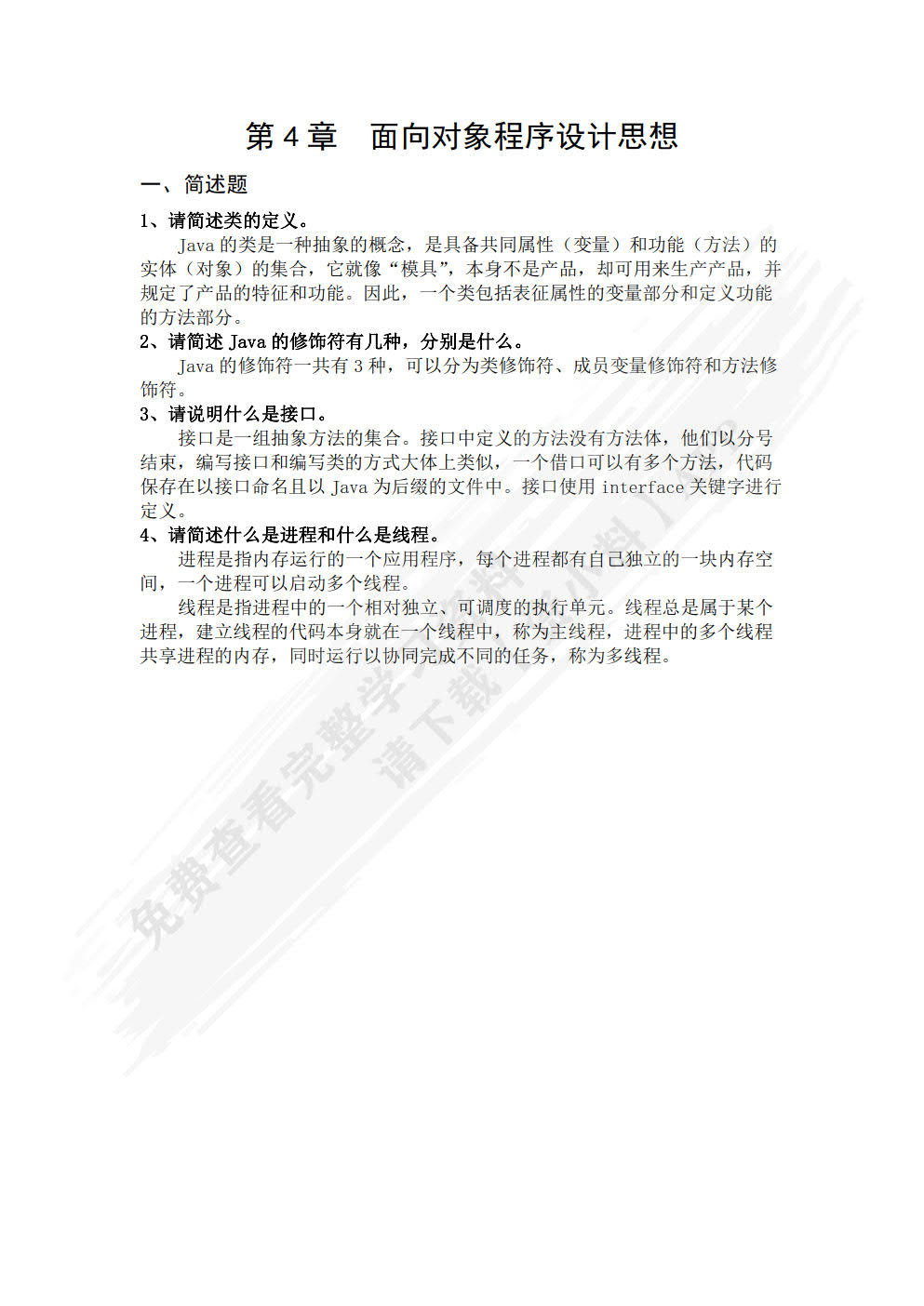
2024年12月16日 16:36
560浏览
从Java到Web程序设计教程
从Java到Web程序设计教程
主 编: 李伟林, 主编
ISBN: 9787121359583
出版社: 电子工业出版社
上传者: ༺།༼࿄࿆溯雨潇潇࿅࿆༽།༻
《从Java到Web程序设计教程》是我们学校计算机专业的必修课,主要内容是介绍Java编程基础和Web程序设计的知识。作为一名大学生,我认为学习这门课程首先要有扎实的Java编程基础,这样才能更好地理解Web程序设计。其次,要多动手实践,通过编写代码来巩固所学知识。最后,要多与他人交流,向老师、同学请教,互相学习,共同进步。在学习过程中,可以借助互联网上的学习资料和社区,提高自己的学习效率。
《从Java到Web程序设计教程》是我们学校的一门专业课程,主要讲授Java编程和Web程序设计的基础知识。作为一名大学生,我认为学习这门课程首先要掌握Java的基本语法和面向对象编程思想,这样才能更好地理解和掌握Web程序设计。其次,要多动手实践,通过编写代码来巩固所学知识。最后,要多与他人交流,向老师、同学请教,互相学习,共同进步。在学习过程中,可以借助互联网上的学习资料和社区,提高自己的学习效率。
《从Java到Web程序设计教程》是一本深入浅出的大学教材,内容丰富,涵盖了从Java基础到Web程序设计的方方面面。在学习过程中,首先要注重基础,掌握Java的基本语法和面向对象编程思想。其次,要结合实际项目进行实践,理论联系实际,这样才能更好地理解和掌握知识。最后,要多与其他同学交流讨论,共同进步。在学习过程中,可以借助互联网上的学习资料,例如慕课网、B站等平台,寻找相关的教学视频和教程,帮助自己更好地理解知识点。同时,还可以加入一些学习社区和论坛,向高手请教,提高自己的学习效率。
详情资料
从Java到Web程序设计教程
从Java到Web程序设计教程
从Java到Web程序设计教程
从Java到Web程序设计教程
从Java到Web程序设计教程
从Java到Web程序设计教程
为了给您更好的查看体验,请下载资小料APP免费查看余下资料
更新于 2026年05月22日 17:32
本书资料由用户༺།༼࿄࿆溯雨潇潇࿅࿆༽།༻上传,如有侵权请联系平台客服删除。