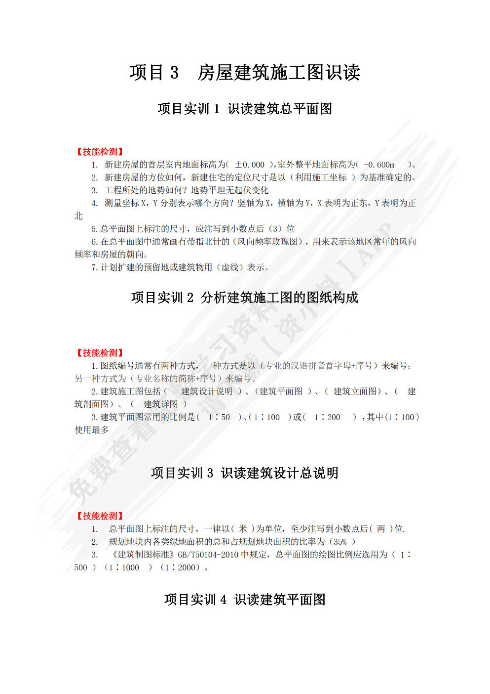
建筑识图匡星课后习题答案解析

2024年12月03日 15:37
119浏览
建筑识图
建筑识图
主 编: 匡星
ISBN: 9787300309156
出版社: 中国人民大学出版社
上传者:    青稚
大家好,我是一名建筑专业的大学生,最近开始学习《建筑识图》这门课程,感觉有些迷茫。这门课主要涉及建筑图纸的阅读和绘制,包括建筑平面图、立面图、剖面图等。但是,我对这门课还不是很了解,不知道有没有哪位大神可以分享一下学习资料和学习方法?如果有相关的学习经验或者心得,也请不吝赐教,谢谢啦!
此外,在学习过程中,我还遇到了一些难题,比如如何理解图纸上的符号和比例,如何根据图纸进行建筑设计等。如果有哪位同学对这方面有研究,希望能给予我一些指导,一起探讨学习。
最后,我想问一下,有没有哪位同学有《建筑识图》的电子版教材或者其他学习资料可以分享?如果哪位同学知道一些关于《建筑识图》的学习方法和经验,也请告诉我,让我能够更好地掌握这门课程。谢谢大家的帮助和支持,让我们一起努力学习,共同进步!
详情资料
建筑识图
建筑识图
建筑识图
建筑识图
建筑识图
建筑识图
为了给您更好的查看体验,请下载资小料APP免费查看余下资料
更新于 2024年12月03日 15:37
本书资料由用户   青稚上传,如有侵权请联系平台客服删除。