会计学原理张曾莲课后习题答案解析

2024年12月02日 16:28
249浏览
会计学原理
会计学原理
主 编: 张曾莲
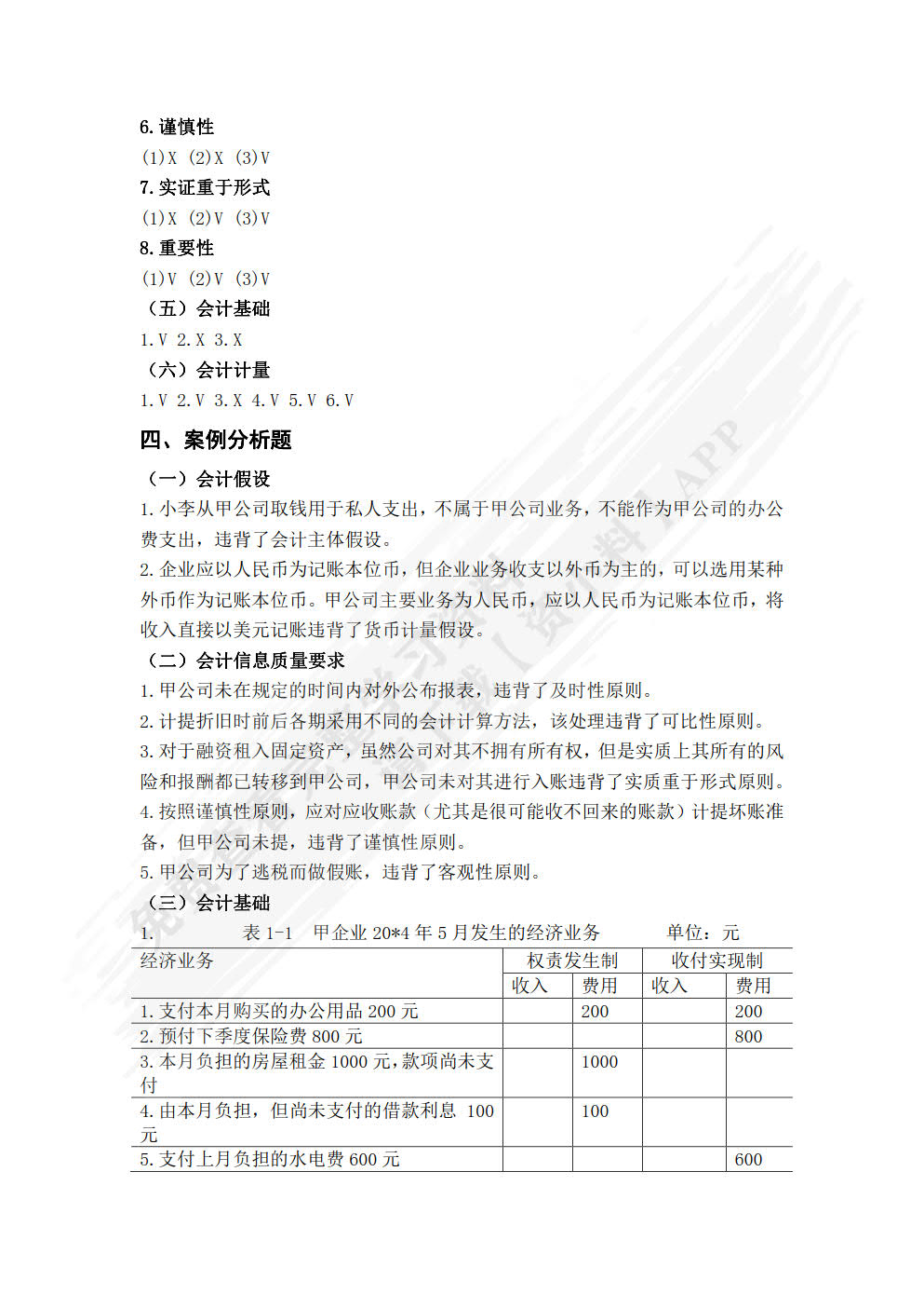
ISBN: 9787111757160
出版社: 机械工业出版社
上传者: 不想去想。也不想去猜。
大家好,我是一名正在学习《会计学原理》的大学生,我对这门课非常感兴趣。这门课是我们财会专业的核心课程,它系统地介绍了会计的基本概念、原理和方法。通过学习这门课,我们可以掌握会计的基本技能,为未来的职业发展打下坚实的基础。然而,我发现这门课并不容易学,需要花费大量的时间和精力。所以我想向大家求助,请问有什么好的学习资料、学习方法和学习经验可以分享吗?
我在学习《会计学原理》的过程中,发现有些教材过于艰深,有些则过于简单,难以掌握重点。所以,我想向大家请教,有没有适合大学生使用的《会计学原理》教材推荐?除了教材外,有没有其他的学习资料,比如视频课程、在线题库等,可以帮助我更好地理解和掌握这门课的内容?
此外,我想向大家请教一下《会计学原理》的学习方法。是否有一些有效的学习方法可以帮助我更好地理解和掌握这门课的内容?比如,有没有一些记忆技巧可以帮助我记住复杂的会计概念和计算方法?有没有一些实践操作可以帮助我更好地理解会计的具体应用?同时,我也希望听听大家的学习经验,是否有一些学习心得可以分享?
详情资料
会计学原理
会计学原理
会计学原理
会计学原理
会计学原理
会计学原理
为了给您更好的查看体验,请下载资小料APP免费查看余下资料
更新于 2026年04月22日 10:00
本书资料由用户不想去想。也不想去猜。上传,如有侵权请联系平台客服删除。
相似资料推荐