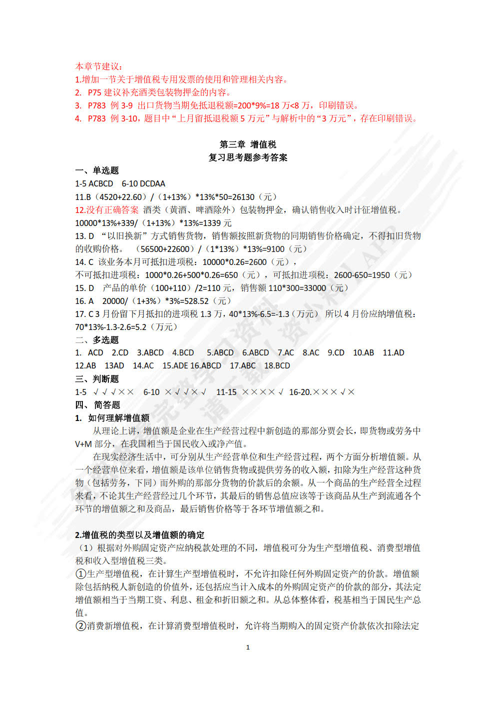
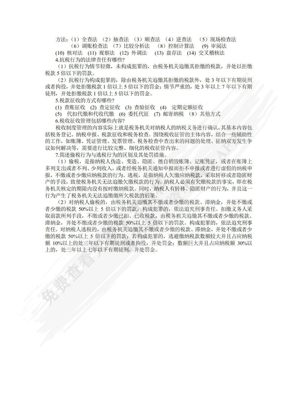
税法李克桥主编课后习题答案解析

2024年11月13日 16:45
145浏览
税法
税法
主 编: 李克桥主编
ISBN: 9787040596434
出版社: 高等教育出版社
上传者: 吃块雪饼吧-
大家好!我是一名税务专业的大学生,最近在学习《税法》课程,却发现自己遇到了一些困难。这本书的内容涉及面广,知识点繁多,让人感觉无从下手。因此,我想向各位学长学姐们求助,希望能得到一些关于《税法》的学习资料、学习方法和学习经验。
在学习过程中,我发现教材的内容比较枯燥,难以理解和记忆。因此,我希望能获取一些生动有趣的学习资料,例如视频教程、音频讲解等。此外,如果有相关案例分析的资料,将更有助于我理解和掌握税法知识。
在学习《税法》的过程中,我也希望能得到一些有效的学习方法和建议。例如,是否有一些高效的记忆方法?如何将理论知识与实际案例相结合?希望学长学姐们能够分享一些自己的学习经验和技巧,帮助我更好地掌握税法知识,为未来的职业发展打下坚实的基础。
详情资料
税法
税法
税法
税法
税法
税法
为了给您更好的查看体验,请下载资小料APP免费查看余下资料
更新于 2024年11月13日 16:45
本书资料由用户吃块雪饼吧-上传,如有侵权请联系平台客服删除。