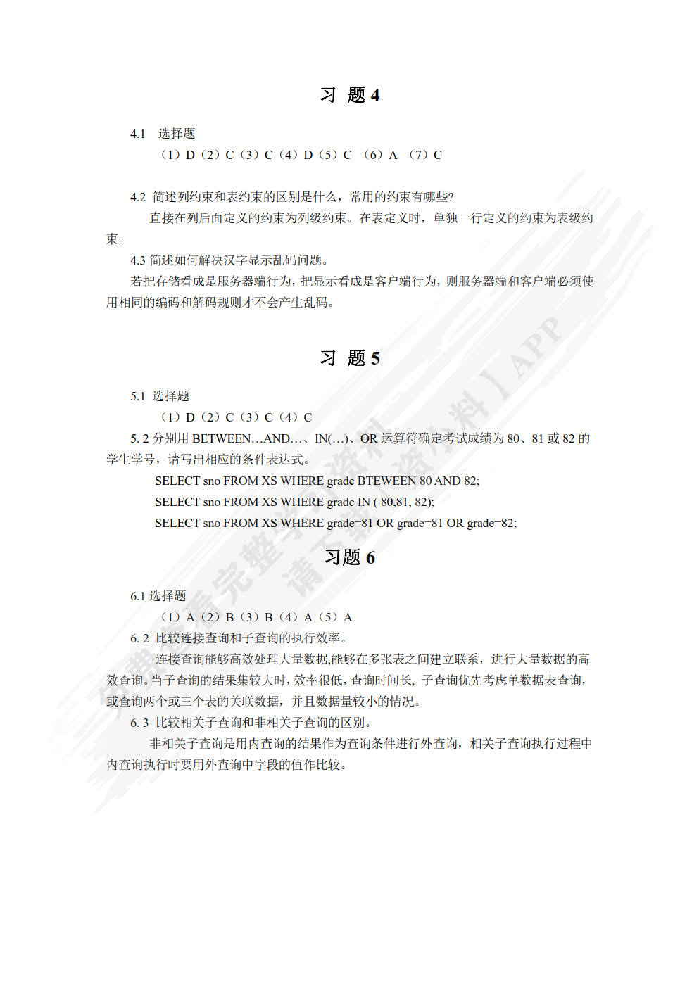
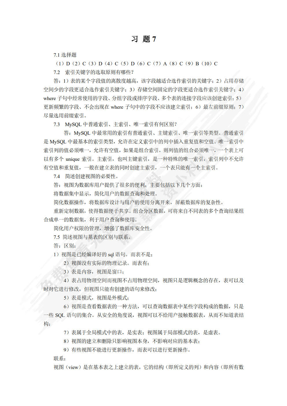
数据库原理及应用(MySQL版 在线实训版)陈业斌课后习题答案解析

2024年09月24日 11:29
438浏览
数据库原理及应用(MySQL版 在线实训版)
数据库原理及应用(MySQL版 在线实训版)
主 编: 陈业斌
ISBN: 9787115616869
出版社: 人民邮电出版社
上传者: ^诚实善良女青年*
大家好,我是一名计算机专业的学生,最近我在学习《数据库原理及应用(MySQL版 在线实训版)》这门课程。这门课程主要涵盖了数据库系统的基本原理、MySQL数据库的使用以及数据库的应用等方面的知识。通过学习这门课程,我希望能够更好地掌握数据库技术,为今后的学习和工作打下坚实的基础。
首先,在学习《数据库原理及应用(MySQL版 在线实训版)》的过程中,我建议大家充分利用课余时间,进行大量的实践操作。这种在线实训版的教材,提供了丰富的实验操作环境,可以帮助我们更好地掌握理论知识。在学习过程中,我会关注一些数据库相关的技术社区和论坛,与业界人士交流经验和技巧。另外,我也会尝试参加一些数据库相关的竞赛,以检验自己的学习成果。
最后,在《数据库原理及应用(MySQL版 在线实训版)》的学习中,我会注重理论知识与实际应用的结合。例如,我会尝试在项目中使用MySQL数据库,以此来提高我的实践能力。同时,我也会积极寻找一些实习机会,争取在真实的工作环境中锻炼自己的数据库技能。最后,我认为学习《数据库原理及应用(MySQL版 在线实训版)》的过程应该是一个不断探索、不断积累的过程。只有不断学习、不断实践,才能真正掌握这门课程。
详情资料
数据库原理及应用(MySQL版 在线实训版)
数据库原理及应用(MySQL版 在线实训版)
数据库原理及应用(MySQL版 在线实训版)
数据库原理及应用(MySQL版 在线实训版)
数据库原理及应用(MySQL版 在线实训版)
数据库原理及应用(MySQL版 在线实训版)
为了给您更好的查看体验,请下载资小料APP免费查看余下资料
更新于 2026年05月22日 17:32
本书资料由用户^诚实善良女青年*上传,如有侵权请联系平台客服删除。