民法学(第二版)上、下册马工程课后习题答案解析

2023年11月25日 13:36
1,543浏览
民法学(第二版)上、下册
民法学(第二版)上、下册
主 编: 马工程
ISBN: 9787040582710
出版社: 高等教育出版社
上传者: 为英语献上头发的小张同学
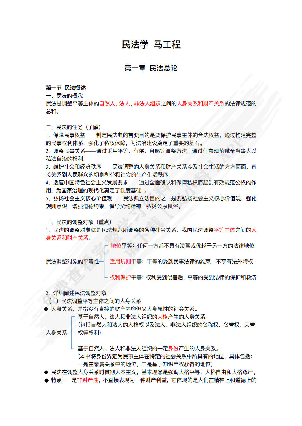
《民法学(第二版)上、下册》是大学法学专业的核心教材,全书共分上下两册,涵盖了民法学的基本原理、制度和理论。作为法学专业的学生,熟练掌握民法学知识是必不可少的。因此,我在此向各位同学求助,希望能够获得一些关于《民法学(第二版)上、下册》的学习资料、学习方法和学习经验。
在资料方面,我希望能够得到一些实用的复习资料,如课件、笔记、案例分析等,以便更好地理解民法学的基本原理和制度。此外,如果有相关领域的专家或学长学姐能够分享他们的学习经验,那将是非常有价值的。
在学习方法上,我希望能够了解到如何高效地阅读和理解民法学的内容,如何将理论和实践相结合,以及如何应对各种案例分析和考试。如果有的同学有相关的学习方法或经验分享,希望能够不吝赐教,共同进步。
详情资料
民法学(第二版)上、下册
民法学(第二版)上、下册
民法学(第二版)上、下册
民法学(第二版)上、下册
民法学(第二版)上、下册
民法学(第二版)上、下册
为了给您更好的查看体验,请下载资小料APP免费查看余下资料
更新于 2026年05月22日 17:32
本书资料由用户为英语献上头发的小张同学上传,如有侵权请联系平台客服删除。