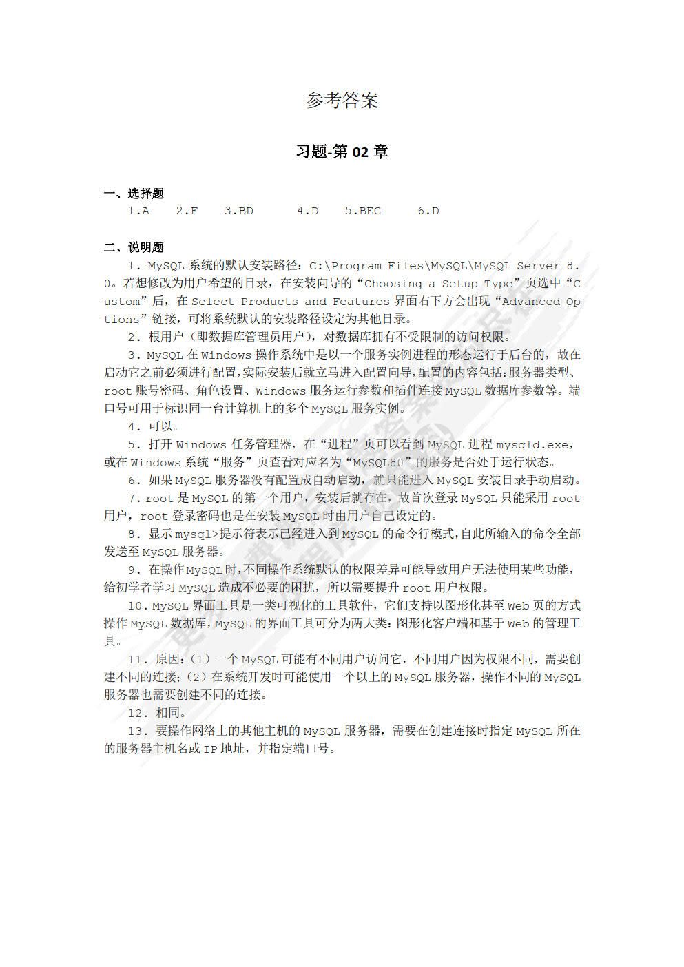
MySQL实用教程(新体系?综合应用实例视频)(第4版)郑阿奇课后习题答案解析

2023年04月29日 14:01
1,061浏览
MySQL实用教程(新体系?综合应用实例视频)(第4版)
MySQL实用教程(新体系?综合应用实例视频)(第4版)
主 编: 郑阿奇
ISBN: 9787121418358
出版社: 电子工业出版社
上传者:  白生忠
《MySQL实用教程(新体系?综合应用实例视频)(第4版)》是大学计算机相关专业的一门重要课程。本书以MySQL数据库为基础,全面系统地介绍了数据库的基本概念、使用方法和实际应用。通过学习这本书,我们可以掌握数据库的基本原理、SQL语言、数据库设计等知识,为今后的学习和工作打下坚实的基础。
在学习这本书的过程中,我们可以借助一些学习资料,如教学视频、网络教程、实践案例等,来帮助我们更好地理解和掌握知识点。同时,也可以加入一些学习小组或论坛,与其他同学一起交流学习心得和经验,共同进步。
在学习过程中,我们应该注重实践操作,通过实际操作来巩固所学知识。可以尝试自己设计一个简单的数据库,并进行数据操作,以便更好地理解理论知识。此外,还可以参加一些数据库相关的竞赛,如ACM竞赛等,以检验自己的学习成果。
详情资料
MySQL实用教程(新体系?综合应用实例视频)(第4版)
MySQL实用教程(新体系?综合应用实例视频)(第4版)
MySQL实用教程(新体系?综合应用实例视频)(第4版)
MySQL实用教程(新体系?综合应用实例视频)(第4版)
MySQL实用教程(新体系?综合应用实例视频)(第4版)
MySQL实用教程(新体系?综合应用实例视频)(第4版)
为了给您更好的查看体验,请下载资小料APP免费查看余下资料
更新于 2025年06月11日 14:38
本书资料由用户 白生忠上传,如有侵权请联系平台客服删除。