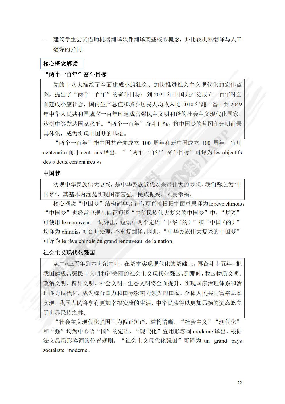
高级汉法翻译教程郑立华课后习题答案解析

2023年02月21日 17:36
714浏览
高级汉法翻译教程
高级汉法翻译教程
主 编: 郑立华
ISBN: 9787521338058
出版社: 外语教学与研究出版社
上传者: R.M.对方正在输入中......
大家好,我是一名学习法语的大三学生。最近,我接触到了一本名为《高级汉法翻译教程》的教材,感觉受益匪浅。这本书涵盖了汉法翻译的基本技巧和实例分析,对于提高我的翻译能力很有帮助。然而,在学习过程中,我遇到了一些困难,希望能够得到大家的帮助。
首先,我在学习教材时,发现里面的词汇量很大,有些词汇在日常生活中并不常见。因此,我希望能够得到一些学习资料,帮助我更好地掌握这些词汇。其次,在翻译技巧上,我希望能够得到一些具体的例子,以便我更好地理解和掌握。最后,我希望能够了解一些学习经验,以便更好地安排我的学习计划。
在此,我想向大家求助,如果您有与《高级汉法翻译教程》相关的学习资料、学习方法或学习经验,请不吝赐教。您的帮助将会对我的学习产生很大的影响,非常感谢!
详情资料
高级汉法翻译教程
高级汉法翻译教程
高级汉法翻译教程
高级汉法翻译教程
高级汉法翻译教程
高级汉法翻译教程
为了给您更好的查看体验,请下载资小料APP免费查看余下资料
更新于 2025年09月10日 10:52
本书资料由用户R.M.对方正在输入中......上传,如有侵权请联系平台客服删除。