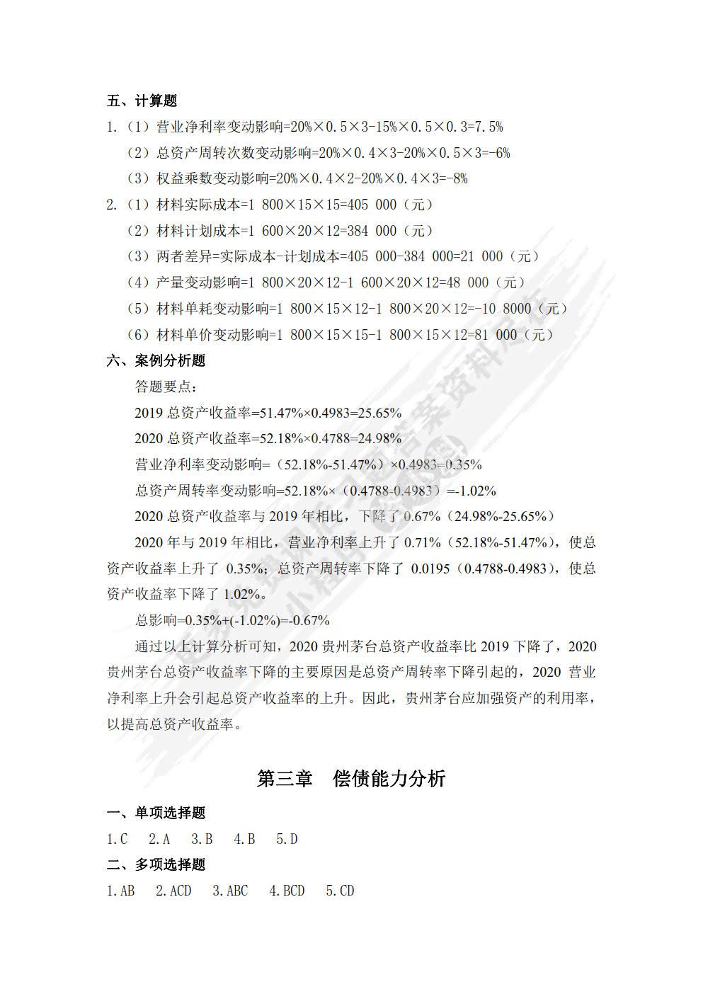
财务报表分析彭晓洁课后习题答案解析

2022年10月15日 16:54
591浏览
财务报表分析
财务报表分析
主 编: 彭晓洁
ISBN: 9787040565287
出版社: 高等教育出版社
上传者: GGGarYYY666
《财务报表分析》是大学生必备的教材之一,它系统地阐述了财务报表分析的基本原理、方法和技巧。通过学习这本书,我们可以掌握如何解读企业的财务状况,并运用分析结果帮助企业优化财务管理。在学习过程中,我们可以借助图书馆、网络等资源,搜集相关学习资料,如教材、参考书、论文等,以便更好地理解教材内容。同时,还可以向老师、学长学姐请教,分享他们的学习经验和方法。
《财务报表分析》是大学生学习财务管理、会计学等专业的重要教材,它详细地介绍了财务报表分析的基本原理、方法和技巧。在学习过程中,我们可以借助各种学习资源,如图书馆、网络等,搜集相关学习资料,如教材、参考书、论文等,以便更好地理解教材内容。同时,还可以向老师、学长学姐请教,分享他们的学习经验和方法。此外,还可以参加相关讲座、研讨会等,拓宽知识面,提高分析能力。
《财务报表分析》是大学生在学习财务管理、会计学等专业课程时必不可少的教材之一。本书详细地介绍了财务报表分析的基本概念、分析方法和技巧,对于大学生理解和掌握财务报表分析具有重要意义。在学习过程中,我们可以借助网络资源,如慕课、学习网站等,获取相关学习资料,如教学视频、课件等。此外,还可以加入学习小组,与同学们一起讨论、解决问题,互相分享学习经验。在学习过程中,要注意理论联系实际,通过分析实际案例,将所学知识运用到实际操作中。
详情资料
财务报表分析
财务报表分析
财务报表分析
财务报表分析
财务报表分析
财务报表分析
为了给您更好的查看体验,请下载资小料APP免费查看余下资料
更新于 2025年06月25日 12:03
本书资料由用户GGGarYYY666上传,如有侵权请联系平台客服删除。