数字电子技术基础张志良课后习题答案解析

2021年09月08日 11:28
870浏览
数字电子技术基础
数字电子技术基础
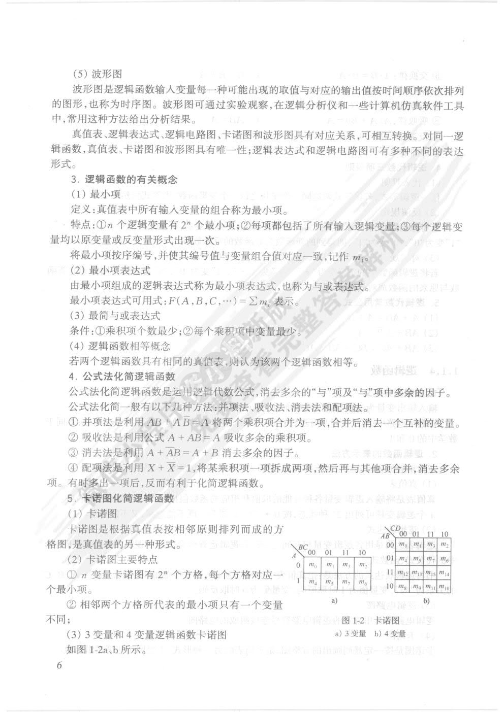
主 编: 张志良
ISBN: 9787111215165
出版社: 机械工业出版社
上传者: 海中的淡水鱼~
《数字电子技术基础》是大学电子信息类专业的一门重要基础课程,主要内容包括数字逻辑电路、组合逻辑电路、时序逻辑电路、脉冲信号与数字信号处理等。通过学习这门课程,我们可以掌握数字电路的基本原理、分析方法和设计技巧,为后续专业课程的学习打下坚实的基础。
在学习过程中,我发现教材是学习的重要工具。然而,不同的教材有不同的特点,有的教材注重理论推导,有的教材注重实例分析。因此,选择一本适合自己学习风格的教材是非常重要的。此外,我还发现学习资料和网络资源也是学习的好帮手。例如,一些教学视频、网络课程和论坛上的讨论,都可以帮助我们更好地理解知识点。
在学习《数字电子技术基础》的过程中,我遇到了一些困难。首先,教材中的概念比较抽象,理解起来有些困难。其次,教材中的例题和习题较少,难以巩固知识点。最后,在学习过程中,我发现自己缺乏有效的学习方法和经验。因此,我想向大家求助,希望能得到一些学习资料、学习方法和学习经验的分享。
详情资料
数字电子技术基础
数字电子技术基础
数字电子技术基础
数字电子技术基础
数字电子技术基础
数字电子技术基础
为了给您更好的查看体验,请下载资小料APP免费查看余下资料
更新于 2026年05月22日 21:03
本书资料由用户海中的淡水鱼~上传,如有侵权请联系平台客服删除。
相似资料推荐