统计学(第5版)李金昌课后习题答案解析

2021年05月24日 19:44
1,052浏览
统计学(第5版)
统计学(第5版)
主 编: 李金昌
ISBN: 9787111617235
出版社: 机械工业出版社
上传者:
大家好,我是一名统计学专业的大学生。最近,我开始学习《统计学(第5版)》这本教材,发现它真的是一本非常实用的统计学入门书籍。书中涵盖了很多统计学的基本概念、方法和技术,对于像我这样的初学者来说,真的是受益匪浅。
然而,在学习过程中,我也遇到了一些困难。例如,有些概念比较抽象,难以理解;有些公式推导过程复杂,难以掌握。因此,我想向大家求助,有没有哪位同学有《统计学(第5版)》的学习资料,如课件、习题答案、案例分析等,可以分享给我?另外,我还想请教一下大家,在学习统计学的过程中,有什么好的学习方法和建议?
最后,我想分享一下我目前的学习经验。我认为,在学习统计学时,首先要理解基本概念,然后通过做习题来巩固知识。此外,还可以参加一些统计学相关的讲座、研讨会,扩大知识面,提高学习能力。总之,只要坚持不懈,相信一定能够学好统计学。谢谢大家!
详情资料
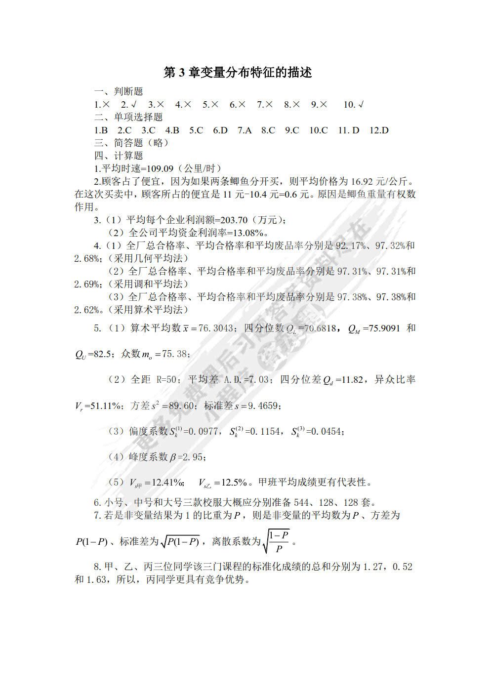
统计学(第5版)
统计学(第5版)
统计学(第5版)
统计学(第5版)
统计学(第5版)
统计学(第5版)
为了给您更好的查看体验,请下载资小料APP免费查看余下资料
更新于 2026年05月22日 16:58
本书资料由用户圭上传,如有侵权请联系平台客服删除。
相似资料推荐