国际贸易实务(第三版)吴国新课后习题答案解析

2021年03月04日 17:25
907浏览
国际贸易实务(第三版)
国际贸易实务(第三版)
主 编: 吴国新
ISBN: 9787302523581
出版社: 清华大学出版社
上传者: 诗也难写我
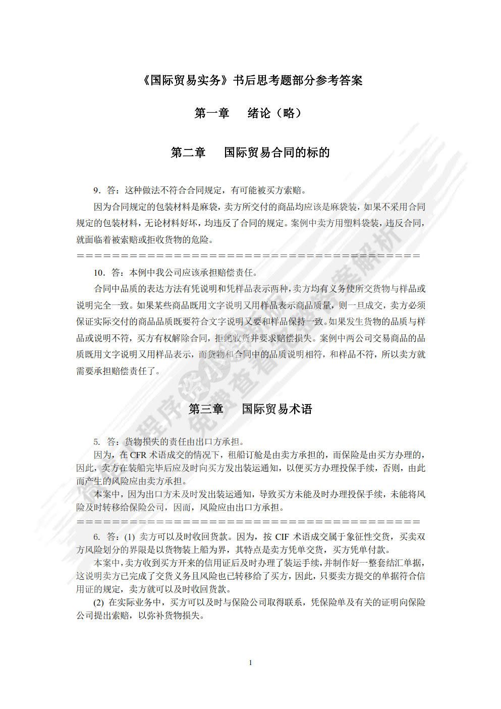
大家好,我是一名国际贸易专业的大学生,最近在学习《国际贸易实务(第三版)》这本教材。这本书内容丰富,涵盖了国际贸易的基本概念、交易流程、合同条款、结算方式等方面,对于国际贸易专业的学生来说,是一本非常实用的教材。在学习过程中,我遇到了一些困难,希望能够得到大家的帮助。
首先,我希望能找到一些与教材相关的学习资料,比如教学视频、课件、习题等,以便我更好地理解教材中的知识点。其次,我还想请教一下大家关于学习方法的问题,比如如何高效地阅读教材、如何整理知识点、如何解决疑难问题等。最后,我希望能够分享一些学习经验,比如如何合理安排学习时间、如何保持学习动力等。
如果您有与《国际贸易实务(第三版)》相关的学习资料、学习方法或学习经验,请不吝赐教。您的帮助对我来说非常重要,我将非常感谢您的分享。谢谢!
详情资料
国际贸易实务(第三版)
国际贸易实务(第三版)
国际贸易实务(第三版)
国际贸易实务(第三版)
国际贸易实务(第三版)
国际贸易实务(第三版)
为了给您更好的查看体验,请下载资小料APP免费查看余下资料
更新于 2024年12月17日 18:45
本书资料由用户诗也难写我上传,如有侵权请联系平台客服删除。
相似资料推荐