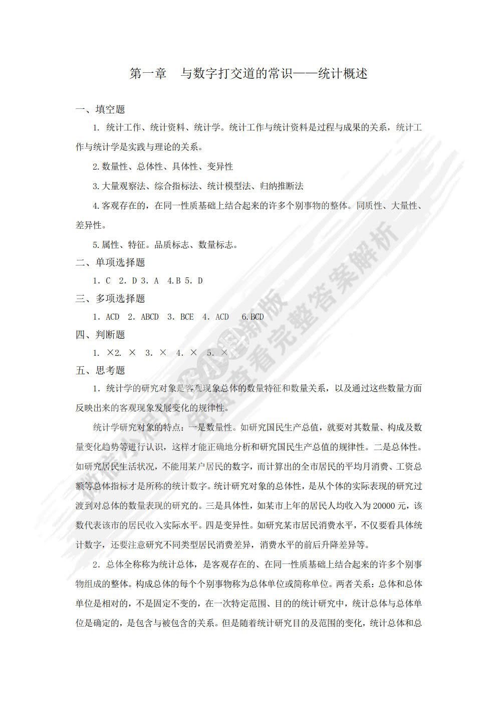
统计基础(第二版)由建勋课后习题答案解析

2020年11月17日 10:21
504浏览
统计基础(第二版)
统计基础(第二版)
主 编: 由建勋
ISBN: 9787040491494
出版社: 高等教育出版社
上传者: 石吖
大家好,我是一名统计学专业的大学生。最近,我开始学习《统计基础(第二版)》这本教材,发现它真的是一本非常实用的统计学入门书籍。它涵盖了统计学的基本概念、方法和应用,对于像我这样的初学者来说,真的是非常友好。
在学习过程中,我遇到了一些困难,比如有些概念比较抽象,难以理解。因此,我想向大家求助一些学习资料和学习方法,希望能够帮助我更好地理解这本书的内容。此外,我还想请教一下各位学长学姐,有没有什么学习经验可以分享,让我少走一些弯路。
最后,我想感谢大家抽出时间阅读这篇文章。如果您有任何建议、资料或经验愿意分享,请随时留言。您的帮助将会对我的学习产生巨大的影响,谢谢!
详情资料
统计基础(第二版)
统计基础(第二版)
统计基础(第二版)
统计基础(第二版)
统计基础(第二版)
统计基础(第二版)
为了给您更好的查看体验,请下载资小料APP免费查看余下资料
更新于 2024年09月18日 12:57
本书资料由用户石吖上传,如有侵权请联系平台客服删除。