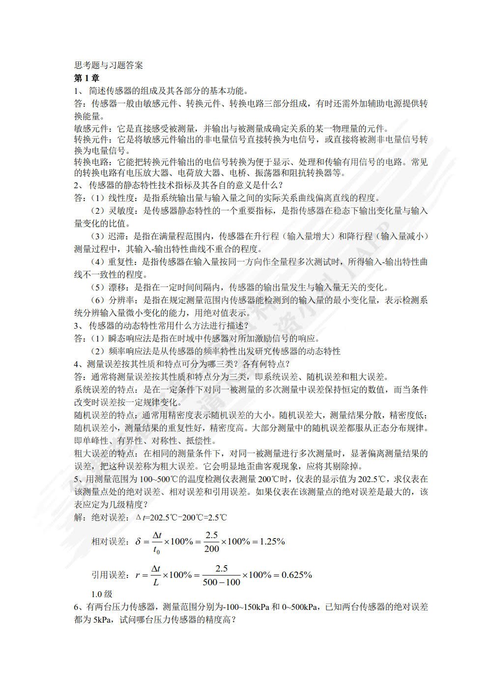
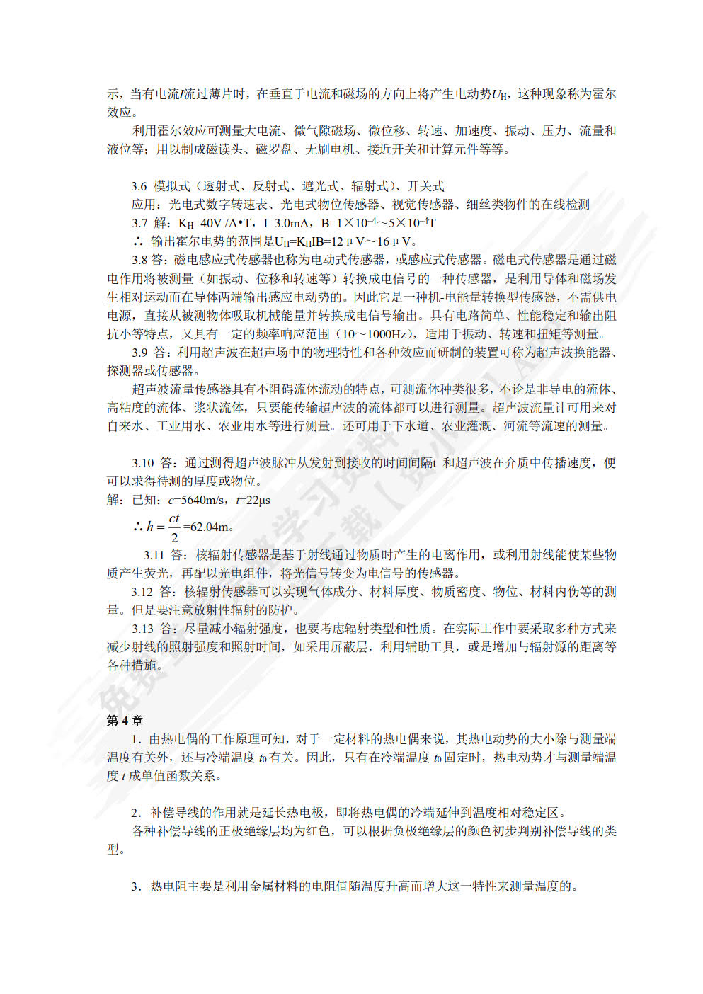
传感器与检测技术 第2版林锦实课后习题答案解析

2025年12月18日 15:36
70浏览
传感器与检测技术 第2版
传感器与检测技术 第2版
主 编: 林锦实
ISBN: 9787111678564
出版社: 机械工业出版社
上传者: -小杨今天脱发了吗-
《传感器与检测技术 第2版》是一本非常重要的大学教材,涵盖了传感器和检测技术的基础知识和实际应用,内容丰富,深入浅出。我最近开始学习这本书,发现它是非常全面且易于理解的,适合我这种没有专业背景知识的学生。
然而,学习这本书还是需要一些辅助资料和方法。我建议大家可以利用《传感器与检测技术 第2版》配套的APP或网络资源,找到相关的实验视频和案例分析,这样可以更好地理解书本上的理论。同时,参加学习小组也是一个不错的选择,和同学们一起讨论和解决问题可以大大提高学习效率
最后,我希望能得到一些有经验的学长学姐的学习经验和方法。在遇到难题和困惑时,他们的建议和指导将非常有价值。如果有谁愿意分享他们在这个领域的学习经验,我将不胜感激!
详情资料
传感器与检测技术 第2版
传感器与检测技术 第2版
传感器与检测技术 第2版
传感器与检测技术 第2版
传感器与检测技术 第2版
传感器与检测技术 第2版
为了给您更好的查看体验,请下载资小料APP免费查看余下资料
更新于 2025年12月18日 18:11
本书资料由用户-小杨今天脱发了吗-上传,如有侵权请联系平台客服删除。