概率论与数理统计(第三版)施庆生课后习题答案解析

2020年10月16日 20:56
496浏览
概率论与数理统计(第三版)
概率论与数理统计(第三版)
主 编: 施庆生
ISBN: 9787122287359
出版社: 化学工业出版社
上传者: Fighting
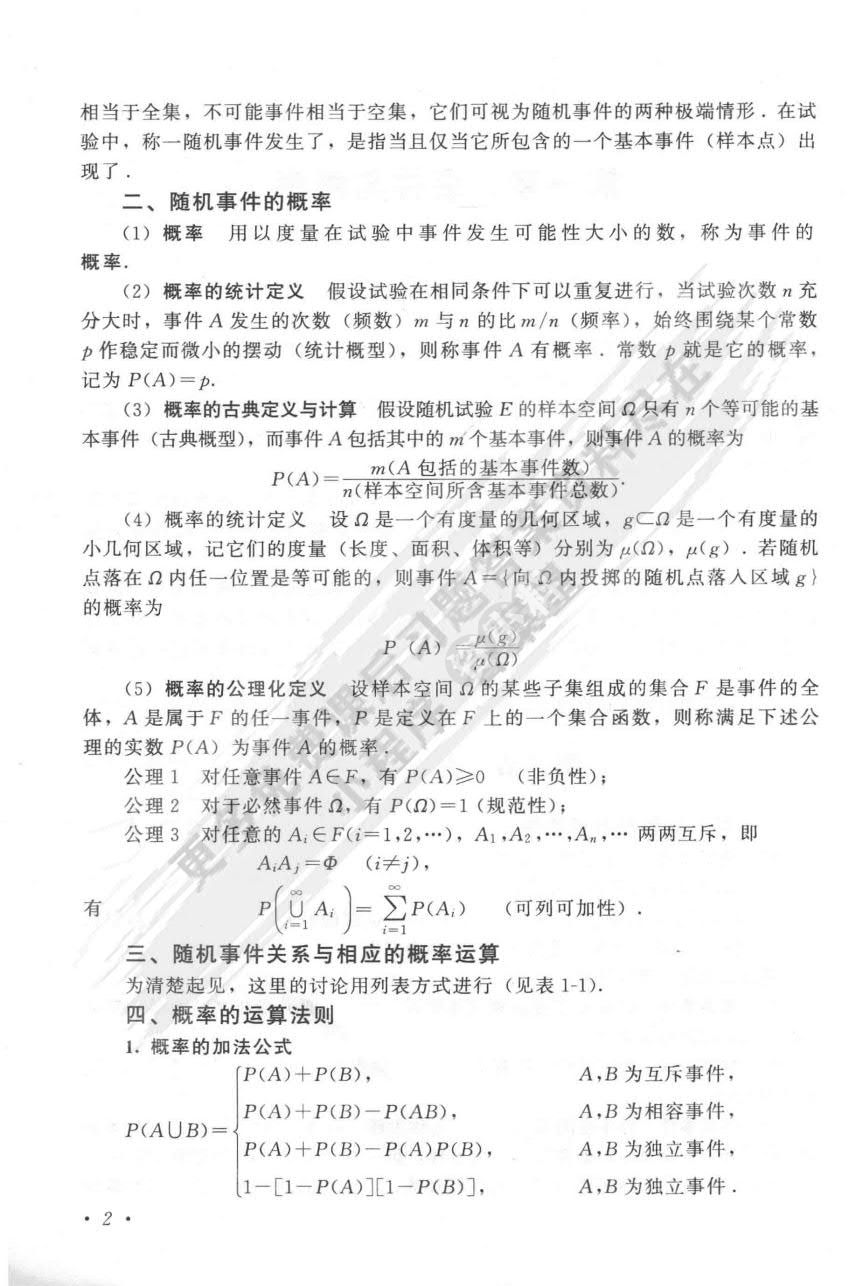
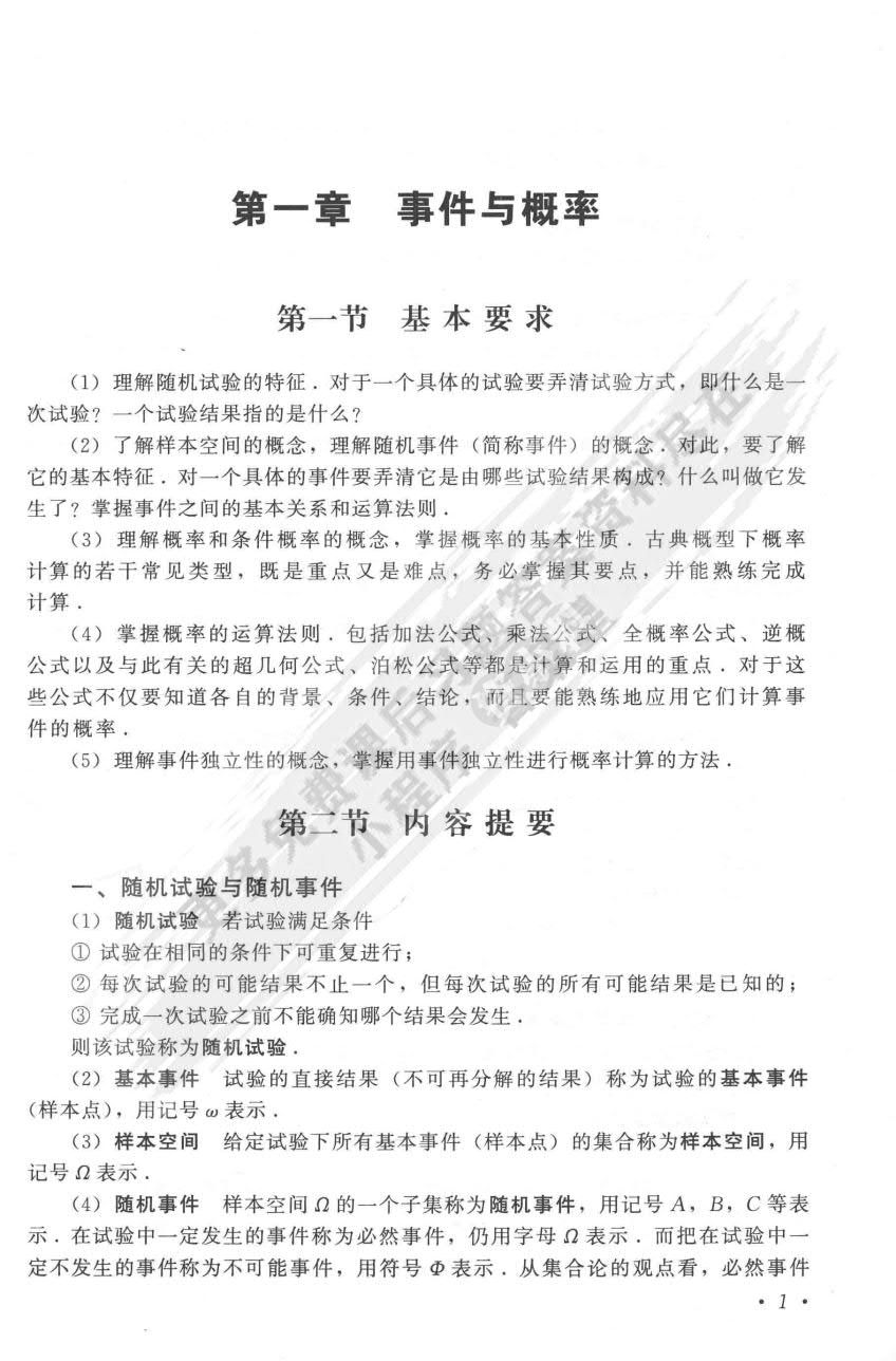
《概率论与数理统计(第三版)》是大学数学中一门重要的基础课程,它为我们提供了解决实际问题所需的概率思维和统计方法。在学习过程中,我发现教材内容丰富,涵盖了概率论的基本概念、随机变量及其分布、统计推断等重要知识点。
在学习《概率论与数理统计(第三版)》的过程中,我发现教材内容深入浅出,易于理解。然而,由于概率论与数理统计是一门理论性较强的学科,许多概念和公式需要反复练习和思考才能熟练掌握。因此,我迫切需要一些实用的学习资料和学习方法来帮助我更好地理解和运用这些知识。
首先,我会寻找一些网课资源,如可汗学院的概率论与数理统计课程,以便更好地理解教材中的概念。其次,我会关注一些学术网站和论坛,如Stack Exchange和Course Hero,以便在遇到问题时寻求帮助。最后,我会尝试将所学知识应用于实际项目,以便加深理解并提高自己的应用能力。
详情资料
概率论与数理统计(第三版)
概率论与数理统计(第三版)
概率论与数理统计(第三版)
概率论与数理统计(第三版)
概率论与数理统计(第三版)
概率论与数理统计(第三版)
为了给您更好的查看体验,请下载资小料APP免费查看余下资料
更新于 2026年05月22日 21:08
本书资料由用户Fighting上传,如有侵权请联系平台客服删除。
相似资料推荐