商务谈判(第五版)巫绪芬著课后习题答案解析

2025年06月23日 16:09
183浏览
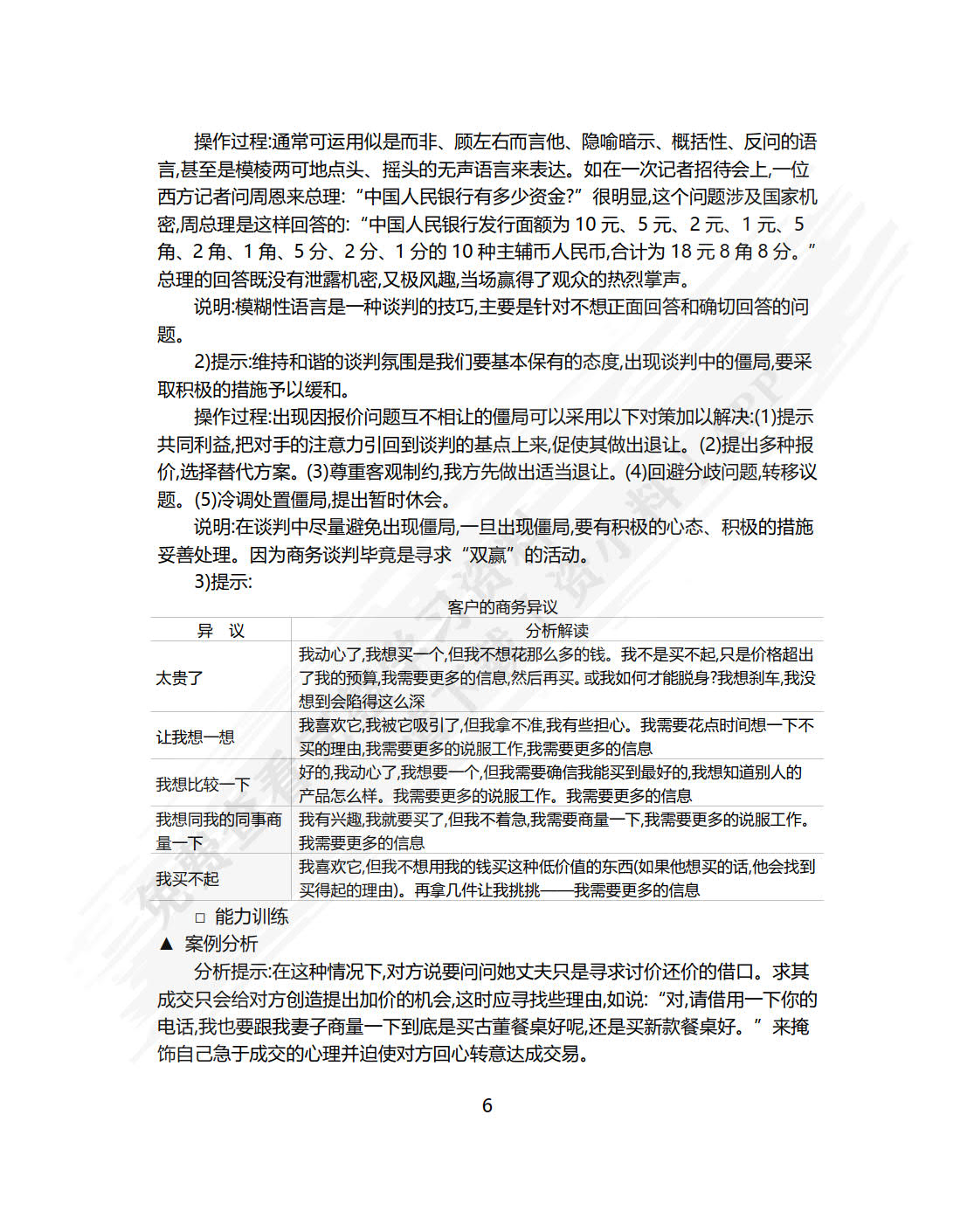
商务谈判(第五版)
商务谈判(第五版)
主 编: 巫绪芬著
ISBN: 9787565425622
出版社: 东北财经大学出版社
上传者: 挂毯の经纬度
大家好!最近我开始研究《商务谈判(第五版)》这本教材,它是我商科学习中的关键课程之一。这本书是由著名的谈判专家、教授编写,涵盖了各种谈判策略和技巧。教材不仅理论丰富,还配有真实案例分析,可以帮助我们更直观地理解商务谈判的复杂性。对于即将到来的考试和实际工作,我认为深入掌握这本书的内容至关重要
目前,我在寻找相关的学习资料来辅助阅读这本教材。除了书本知识,我还希望能通过视频讲座、网络课程、讨论组和模拟谈判来加强理解。如果有任何优秀的学习资源推荐,欢迎留言或者通过资小料APP分享。同时,我也需要找到有效的学习方法和经验来提高学习效率。比如说,定期的学习小组讨论、制定学习计划、或者掌握一些记忆技巧等
最后,关于学习经验,我想要知道你们在学习商务谈判时的方法和技巧。是更偏向于实践操作还是理论分析?你们是如何应对案例分析和模拟谈判的挑战的?如果你有任何独到的见解或实用的学习策略,希望你不吝赐教。非常感谢大家的帮助,让我们共同进步!
详情资料
商务谈判(第五版)
商务谈判(第五版)
商务谈判(第五版)
商务谈判(第五版)
商务谈判(第五版)
商务谈判(第五版)
为了给您更好的查看体验,请下载资小料APP免费查看余下资料
更新于 2025年06月23日 16:09
本书资料由用户挂毯の经纬度上传,如有侵权请联系平台客服删除。