计算机网络基础肖盛文, 主编课后习题答案解析

2025年06月23日 14:22
203浏览
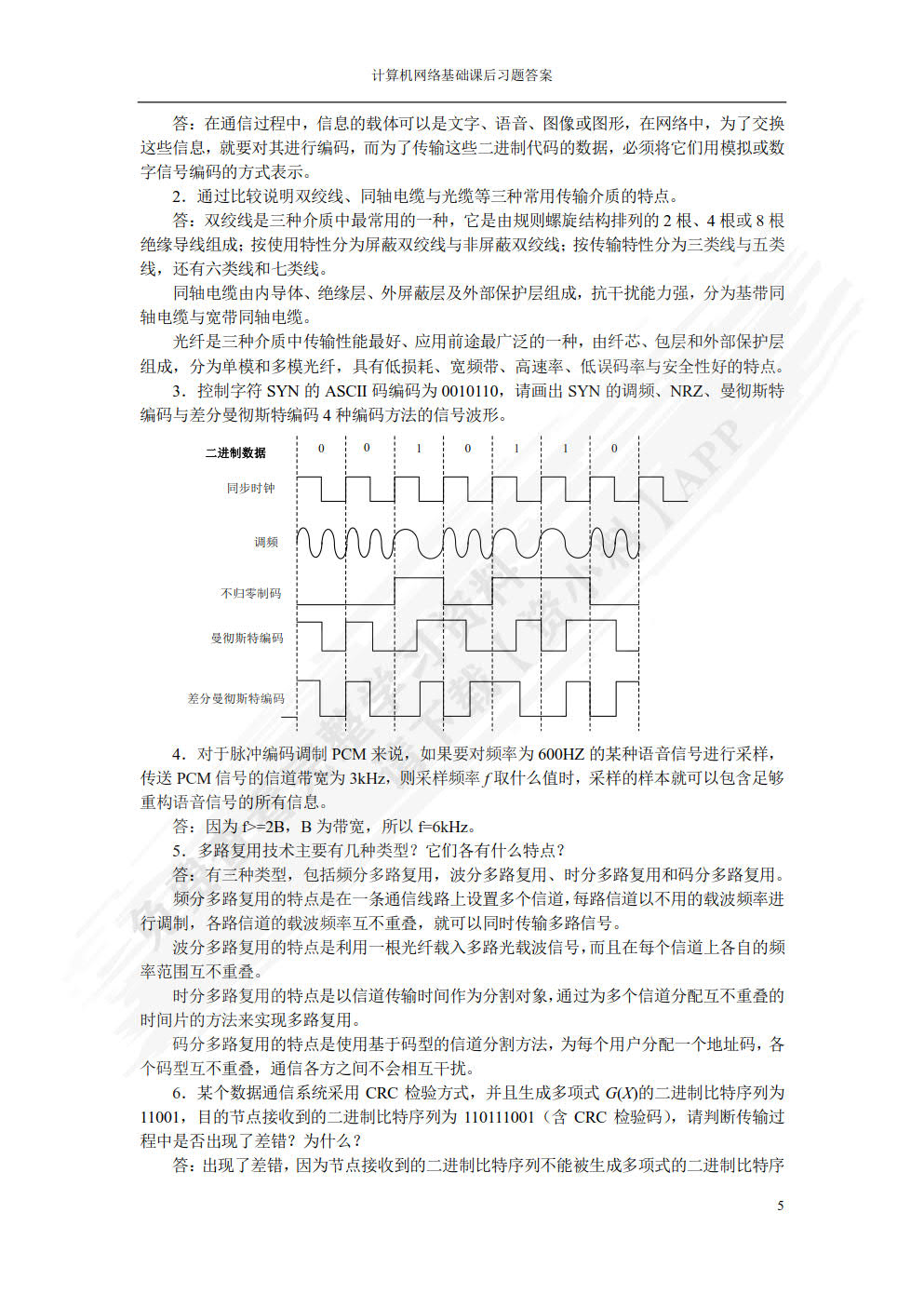
计算机网络基础
计算机网络基础
主 编: 肖盛文, 主编
ISBN: 9787516512715
出版社: 航空工业出版社
上传者: -风漫过海祈愿.
《计算机网络基础》作为我们大学生的基础课程之一,涵盖了网络的基本原理、体系结构、协议以及网络的应用等方面的知识。它不仅仅为我们展示了网络世界的多彩,更重要的是让我们了解了数据是如何在网络中传输的。对于我这样对计算机技术充满好奇的人来说,这本教材可谓是打开了一个新的世界。在学习过程中,我建议大家使用像资小料APP这样的学习资源来辅助学习,这里面有详尽的知识点解析、经典例题和实时的考试资讯,可以极大提高我们的学习效率
对于学习方法,我认为首先要通过阅读教材对计算机网络有个全局的认识。其次,利用资小料APP来加深理解,并通过APP中的互动模块进行自我测试。另外,和同学组建学习小组,相互讨论,能够增进我们对复杂概念的掌握。最后,应当重视实践,将理论知识应用到真实的网络环境建设中去,比如搭建一个小型的局域网来加深对网络拓扑的理解
学习任何一门技术都不容易,特别是在网络世界里,我们要学的不仅是理论,更多的是动手能力。若是有什么地方不太明白,我建议可以在网上加入一些专门的论坛或是学习社群,例如在资小料的讨论区发帖提问,通常会有很多热心的学长学姐或者老师提供帮助和指导。学习经验和方法,我想也是需要不断摸索和学习的,毕竟每个人都有最适合自己的方式。期待与大家一起,在学习计算机网络的道路上,相互帮助,共同进步!
详情资料
计算机网络基础
计算机网络基础
计算机网络基础
计算机网络基础
计算机网络基础
计算机网络基础
为了给您更好的查看体验,请下载资小料APP免费查看余下资料
更新于 2026年05月22日 17:32
本书资料由用户-风漫过海祈愿.上传,如有侵权请联系平台客服删除。