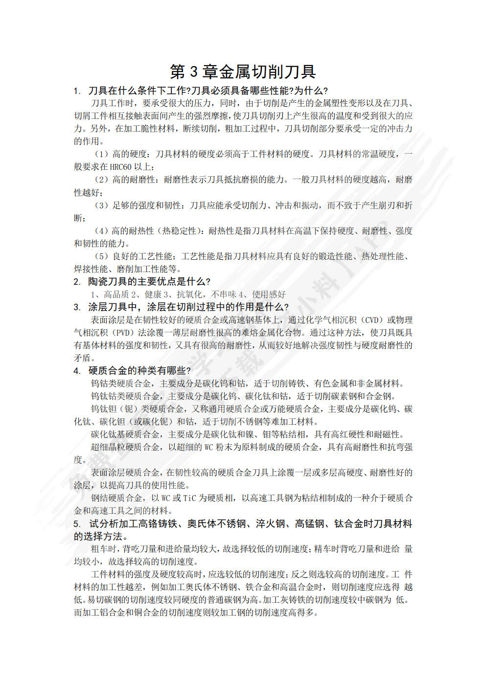
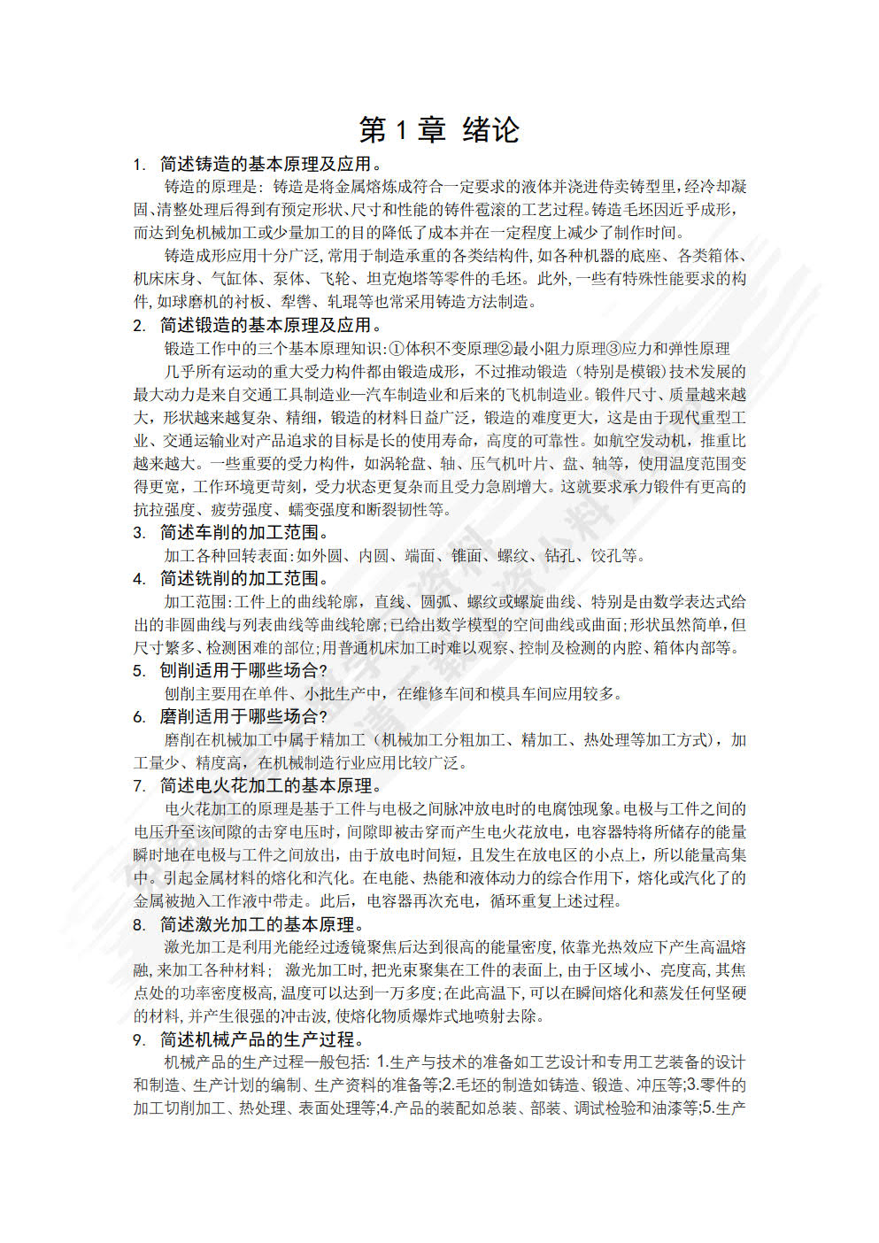
机械制造技术基础杜劲课后习题答案解析

2025年06月20日 11:41
276浏览
机械制造技术基础
机械制造技术基础
主 编: 杜劲
ISBN: 9787121446849
出版社: 电子工业出版社
上传者:  自然生长
《机械制造技术基础》作为我们大学专业课程中的一本基础教材,覆盖了从原材料选择、机械加工、装配到检测的一系列制造流程。这本书的内容不仅涉及广泛,而且讲解透彻,每章节还配有详尽的图解与实例,使理论与实践紧密结合,帮助我们更好地理解和吸收知识点。但是,初学者往往容易在复杂的机械原理和制造工艺中迷失方向。为了更好地利用这本书,我决定寻找一些辅助学习资料和合适的学习方法
对于想要加深对机械制造理解的同学,我建议可以看看《机械制造技术基础》的相关辅导书或网络课程。辅导书能提供额外的习题和案例分析,帮助我们巩固书中的概念。网络课程则可能由教授亲自讲解,清晰的讲课风格能更好地帮助我们理解难点。另外,我们可以去图书馆查找一些权威的学术论文和期刊,以了解本领域的最新研究进展,这些都是课本里可能没有的宝贵资源
在探索学习经验时,我发现有一个有效的学习方法就是小组讨论。与同学们一起针对某个课题进行探讨,可以让我们从不同视角看到问题,加深理解。此外,我们可以在实验或实习环节中把理论知识付诸实践,这不仅有助于巩固知识,更能提高我们解决实际问题的能力。面对复杂的公式和图纸时,反复温习和大量做题也能提升记忆,做到熟能生巧。大家如果还有更好的学习方法或心得,欢迎留言分享!
详情资料
机械制造技术基础
机械制造技术基础
机械制造技术基础
机械制造技术基础
机械制造技术基础
机械制造技术基础
为了给您更好的查看体验,请下载资小料APP免费查看余下资料
更新于 2025年06月20日 11:41
本书资料由用户 自然生长上传,如有侵权请联系平台客服删除。