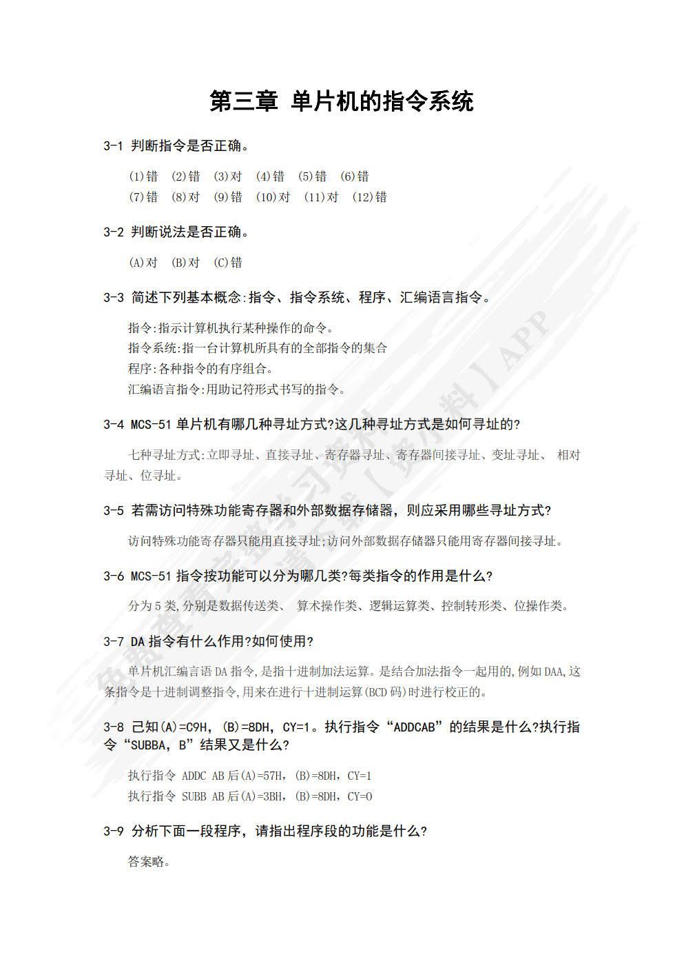
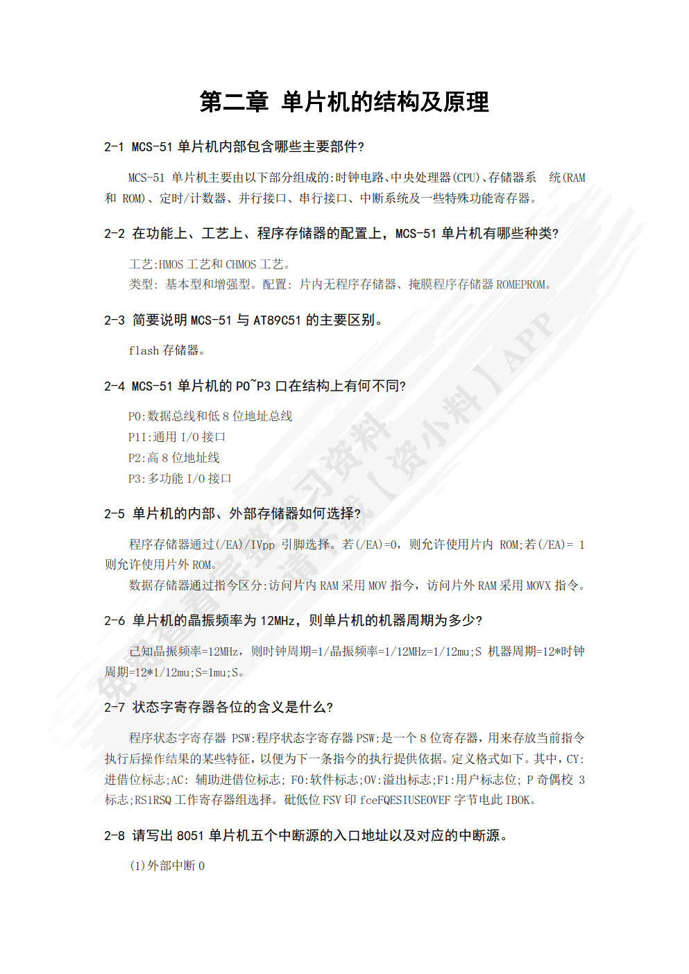
单片机原理及应用桑胜举 等课后习题答案解析

2025年06月17日 14:56
199浏览
单片机原理及应用
单片机原理及应用
主 编: 桑胜举 等
ISBN: 9787121440335
出版社: 电子工业出版社
上传者: '海鸟与鱼
最近我在学习《单片机原理及应用》这门课程,感觉压力山大。这本书是大学电子专业必修的教材之一,内容涵盖单片机的内部结构、工作原理及基本应用。虽然这本书很详细,但是专业术语和复杂的概念让我读起来有些吃力,特别是涉及到汇编语言和C语言编程部分。有没有哪位学长学姐有学习这本书的心得体会可以分享一下?
为了更好地理解这本书,我在资小料APP上收集了一些参考资料,包括配套的视频教程、历年的习题集和一些大学老师分享的PPT课件。视频教程由经验丰富的老师讲解,用实例演示如何运用单片机解决实际问题;习题集则是检验学习效果的好工具;PPT课件则是学习这本书不可或缺的补充资料。我相信通过这些资料的辅助,我能够掌握单片机的工作原理和基本应用
然而,光有资料还不够,我还需要一个好的学习方法。我计划按照老师推荐的“读-听-做”三步学习法进行。首先,我会在资小料上听课程讲解,理解基本概念和原理;其次,阅读书中的相关章节,深化理解;最后,通过做习题来检验学习效果,碰到不懂的地方再回头听课程讲解。学习过程中肯定会遇到困难,我希望可以在论坛中得到更多同学的帮助和指导
详情资料
单片机原理及应用
单片机原理及应用
单片机原理及应用
单片机原理及应用
单片机原理及应用
单片机原理及应用
为了给您更好的查看体验,请下载资小料APP免费查看余下资料
更新于 2025年12月21日 15:44
本书资料由用户'海鸟与鱼上传,如有侵权请联系平台客服删除。
相似资料推荐