财务管理实务(第二版)李红梅主编课后习题答案解析

2025年05月09日 15:05
167浏览
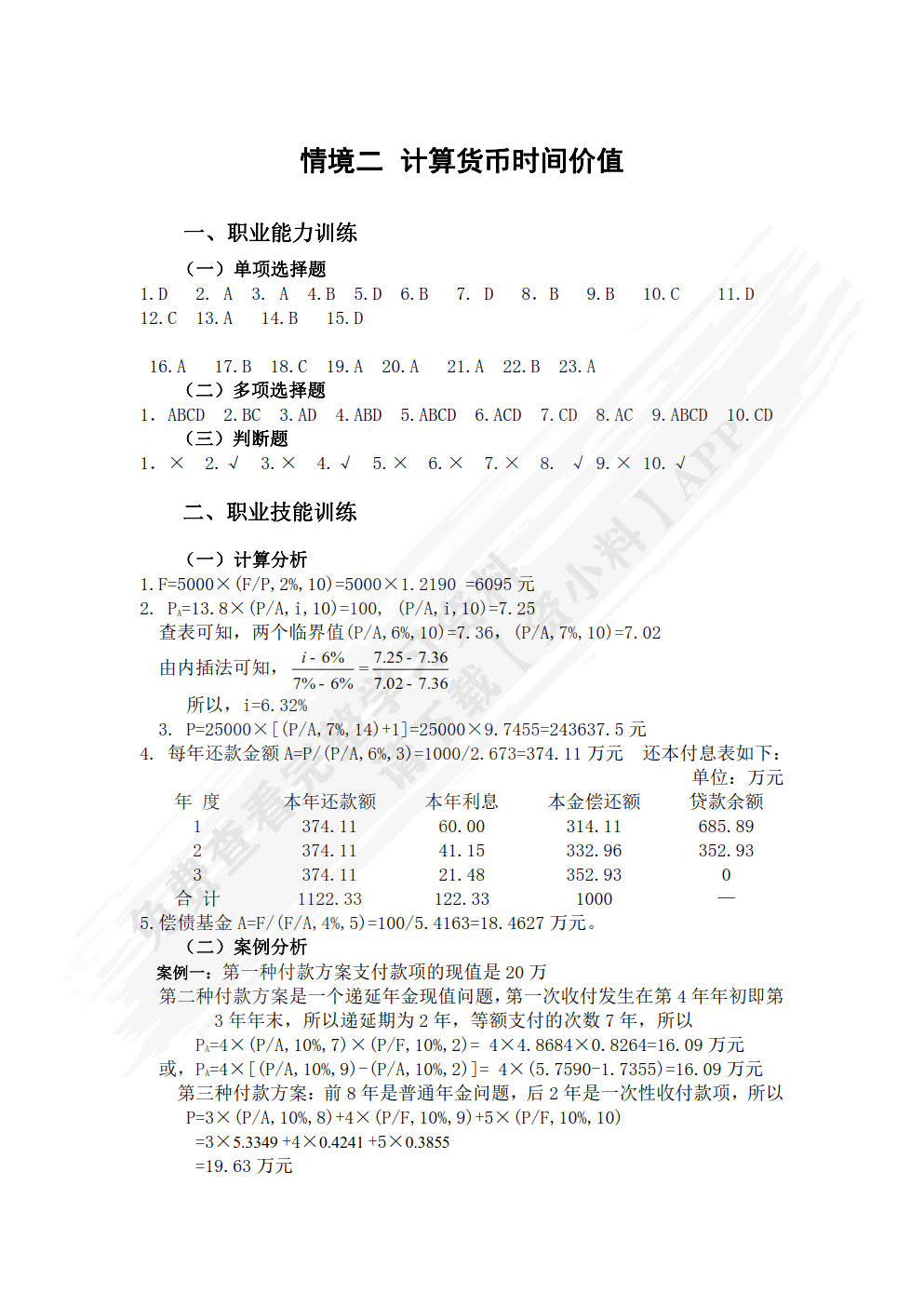
财务管理实务(第二版)
财务管理实务(第二版)
主 编: 李红梅主编
ISBN: 9787040635799
出版社: 高等教育出版社
上传者: 一杯蜜桃汁
大家好,作为一名正在学习《财务管理实务(第二版)》的大学生,我想和大家分享一下我对这本教材的一些认识。这本书涵盖了企业内部资金运作的各个方面,包括资产管理、负债管理、成本费用管理以及财务风险管理等内容。书中不仅仅有理论的讲解,还结合了许多实际案例,使得抽象的理论知识与企业经营实践紧密结合,使我们能够直观地理解理论在现实中的运用。学习这本书,不仅能加深我们对财务管理的理解,还能培养我们解决实际问题的能力
首先,我觉得学习财务管理实务需要理解概念,掌握技巧,但这还不够,更重要的是要能够灵活运用。这本《财务管理实务(第二版)》教材为此提供了很多有用的学习资源。我们在学习过程中,可以利用好这些资源,例如案例分析、思考题和讨论问题,这些都是我们理解和应用知识的重要手段。利用好网络资源也很重要,资小料上的移动资料库和学习APP,能为我们的学习提供很多便利,例如找到一些补充资料和习题解析,帮助我们更好地掌握学习内容。
大家好,作为一个财管专业的大学生,我想跟大家分享一下学习《财务管理实务(第二版)》的心得和经验。这门课程涉及投资决策、风险评估、预算制定和财务报表分析等多个方面,需要我们不仅理解概念,更要应用到实际案例分析中。在学习方法上,我认为结合实际案例进行分析和讨论非常有帮助,例如在课后习题中遇到的一些企业案例,尝试自己分析,并与同学相互讨论,发现不同观点的碰撞特别有助于深入理解知识点。此外,通过一些在线教育平台寻找相关的学习视频和讲解,能帮助我更好地把握课程难点和重点。另外,不知道有没有学姐学长或同行能分享一些关于这门课的学习资料、心得,特别是关于考试复习的经验,毕竟应对考试也是我们学习的一大目的。期
详情资料
财务管理实务(第二版)
财务管理实务(第二版)
财务管理实务(第二版)
财务管理实务(第二版)
财务管理实务(第二版)
财务管理实务(第二版)
为了给您更好的查看体验,请下载资小料APP免费查看余下资料
更新于 2026年01月06日 19:38
本书资料由用户一杯蜜桃汁上传,如有侵权请联系平台客服删除。